按Enter到主內容區
:::
『您的瀏覽器不支援JavaScript功能,若網頁功能無法正常使用時,請開啟瀏覽器JavaScript狀態』
市府首頁
回首頁
網站導覽
進階搜尋
選單
查詢
認識幼兒園
基本資料
教學特色
環境介紹
師資
公告訊息
最新消息
教育宣導
園務行政
行政
公告規章
各項收費公告
各項幼兒學前教育補助資訊
退費基準表及手續
員工性騷擾及霸凌申訴管道
教務
公告規章
幼兒園招生資訊
作息表
行事曆
家長須知
幼兒請假規定
接送辦法
課後留園
保育
公告規章
平安保險
幼兒餐點
託藥辦法
特殊教育
總務
公告規章
活動花絮
活動照片
母語教學
東勢幼兒園FB粉絲團
園長專區
園長文章
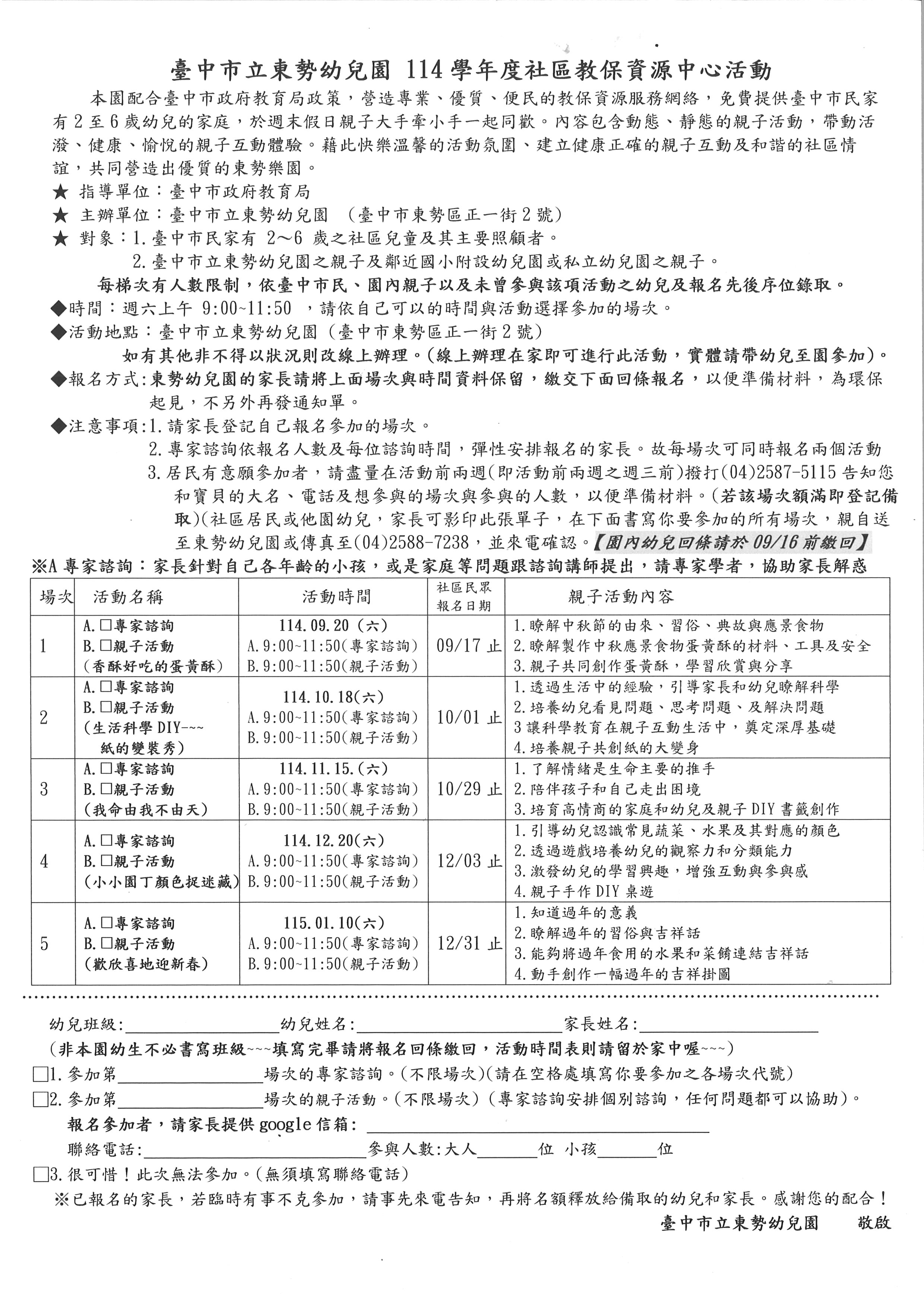
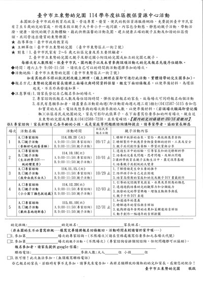
臺中市立東勢幼兒園 114學年度社區教保資源中心活動
返回
『您的瀏覽器不支援JavaScript功能,若網頁功能無法正常使用時,請開啟瀏覽器JavaScript狀態』
:::
現在位置
首頁
>
公告訊息
>
最新消息
友善列印
當script無法執行時,請點選瀏覽器功能選單檔案/列印來列印網頁
回上一頁
您的瀏覽器不支援JavaScript功能,若網頁功能無法正常使用時,請開啟瀏覽器JavaScript狀態
分享
Facebook
Twitter
LINE
臺中市立東勢幼兒園 114學年度社區教保資源中心活動
教保資源中心活動
臺中市立東勢幼兒園 114學年度社區教保資源中心活動
檔案下載(或附件)
教保資源中心活動.jpg
jpg
981 KB
市府分類:
教育文化
最後異動日期:
2025-09-12
發布日期:
2025-09-12
發布單位:
臺中市立東勢幼兒園
點閱次數:
252
至頁頂